大會緊急通報系統
輪轉苗栗單車賽提供參賽車友醫療、維修服務,賽事途中需要此服務,請開啟定位服務,此系統限當天使用,請完整填寫資料大會將儘速協助。
【連結點我】
選手須知
電子選手須知
- 收到物資,確認號碼布,請掃描號碼布上的QRcode,可以確認選手須知。
▲帽貼請貼於安全帽正中央
▲座管貼背面有晶片,請勿折疊、撕脫
電子手冊
交通資訊
會場地點:苗栗縣立體育場停車場
停車資訊
- 停車注意事項:因活動起跑前跑者人數眾多,為確保您順利停車並準時參加活動,請跑者提前一小時以上到達會場,以避免尋找車位錯過起跑時間,請遵循以下停車指引停放您的愛車,並請善用搭乘大眾交通工具,確保順利抵達會場,感謝您的合作!
- 溫馨提醒:民宅前、商店家前、轉彎處及紅線處皆請勿停車。收費計價請依業者公告為主
會場配置圖
- 收到參加物品後即視為報到完成,賽前物資:紀念衫、號碼頭貼、晶片座管貼…等請妥善保管,活動當天請務必攜帶號碼頭貼、晶片座管貼前往會場參賽即可。
- 晶片座管貼相關問題,請至「晶片計時服務處諮」帳篷處理,申請補晶片請於開跑前30分鐘處理完成(數量有限),起跑後恕不補發,辦理時需出示報名人的(身分證件),需另付現金100元。
- 晶片座管貼、號碼頭貼若有缺漏請最慢於活動前三日致電全統報名網客服反應登記,否則一律視為遺失處理現場不補發。
- 參賽提醒:完賽後可至 ↓
※「完賽禮區」現場請憑號碼布領取完賽禮。 - 活動路線:點我前往
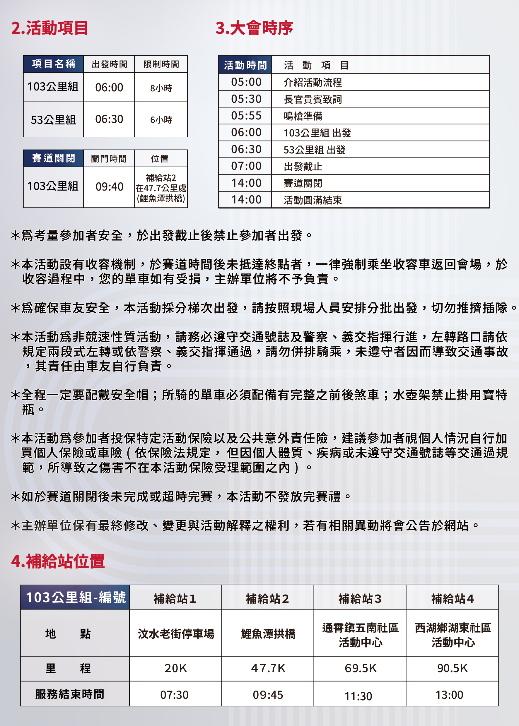
活動時間
| 活動時間 | 活動項目 | 備註 |
| 05:00 | 介紹活動流程 | |
| 05:30 | 長官貴賓致詞 | |
| 05:55 | 鳴槍準備 | 移動至出發點 |
| 06:00 | 103公里組 出發 | 限時8小時 |
| 06:30 | 53公里組 出發 | 限時6小時 |
| 07:00 | 出發截止 | 禁止出發※1 |
| 14:00 | 賽道關閉 | 強制收容※2 |
| 活動圓滿結束 |
※1.為考量參加者安全,於出發截止後禁止參加者出發。
※2.本活動設有收容機制,於賽道時間後未抵達終點者,一律強制乘坐收容車返回會場,於收容過程中,您的單車如有受損,主辦單位將不予負責。
※3.為確保車友安全,本活動採分梯次出發,請按照現場人員安排分批出發,切勿推擠插隊。
※4.本活動為非競速性質活動,請務必遵守交通號誌及警察、義交指揮行進,左轉路口請依規定兩段式左轉或依警察、義交指揮通過,請勿併排騎乘,未遵守者因而導致交通事故,其責任由車友自行負責。
※5.全程一定要配戴安全帽;所騎的單車必須配備有完整之前後煞車;水壺架禁止掛用寶特瓶。
※6.本活動為參加者投保特定活動保險以及公共意外責任險,建議參加者視個人情況自行加買個人保險或車險(依保險法規定,但因個人體質、疾病或未遵守交通號誌等交通過規範,所導致之傷害不在本活動保險受理範圍之內)。
※7.如於賽道關閉後未完成或超時完賽,本活動不發放完賽禮。
※8.主辦單位保有最終修改、變更與活動解釋之權利,若有相關異動將會公告於網站。
關門點
| 項目 | 關門時間 | 位置 | 里程 |
| 103公里組 | 09:40 | 補給站2 | 47.7K |
※1.此關門點請車友遵守交管導引自行由中南路一段騎行至會場
※2.為減少賽道造成之交通衝擊與維護民眾安全,大會將於賽道中途設置關閉點,凡未於關閉點限制時間內通過者,請務必無條件回到會場。
※3.關門時間過後,相關路段的交管人員將撤哨並結束服務,因此報名民眾務必於大會規定之關門時間前通過關門地點。
補給站:
| 103公里組 | ||||
| 編號 | 補給站1 | 補給站2 | 補給站3 | 補給站4 |
| 地點 | 汶水老街停車場 | 鯉魚潭拱橋 | 通霄鎮五南社區活動中心 | 西湖鄉湖東社區活動中心 |
| 里程 | 20公里 | 47.7公里 | 69.5公里 | 90.5公里 |
| 服務結束時間 | 07:30 | 09:45 | 11:30 | 13:00 |
| 53公里組 | ||
| 編號 | 補給站1 | 補給站2 |
| 地點 | 大崁橋公車站 | 西湖鄉湖東社區活動中心 |
| 里程 | 20.5公里 | 40.5公里 |
| 服務結束時間 | 07:30 | |
- 補給站設置地點與時間為暫定規劃,主辦單位保留修改的權利。
- 本活動為至少3小時以上的長途騎乘,將消耗大量的體力,完騎所需的能量來源仰賴活動前適當時間的充份進食與騎乘過程的適時補給。各補給站提供補給品有限,請車友斟酌是否需自行多備補給品。
活動資訊
| 活動名稱 | 2026輪轉台灣百K單車挑戰賽:苗栗站 |
| 活動日期 | 2026年03月15日(星期日) |
| 報名時間 | 2025/12/03(三)~2026/01/08(四) (若額滿將提前截止報名!) |
| 活動地點 | 苗栗縣立體育場停車場(36054苗栗縣苗栗市嘉盛里經國路4段79號) |
| 主辦單位 | 全統運動用品股份有限公司 |
| 承辦單位 | 全統運動用品股份有限公司 |
| 贊助單位 | ![]() |
本活動採用全球頂尖賽事UCI世界巡迴賽、環義自由車賽御用的國際毫秒級計時設備MYLAPS(MYLAPS BibTag)拋棄式晶片計時技術,為確保計時準確無誤,請參賽者詳閱並遵循以下佩戴規範:
- 拋棄式晶片:座管車貼上固定拋棄式計時晶片,請勿撕除、摺損或以任何方式改動,以免影響晶片性能。張貼晶片座管車貼時請保持乾燥,以避免晶片座管車貼於騎乘過程中脫落遺失。
- 號碼帽貼正確佩戴位置:號碼帽貼貼於安全帽正中央。
- 佩戴異常處理:如對晶片佩戴方式有任何疑問,請至晶片計時服務處諮詢。如未依上述指引佩戴,可能導致感應失效,影響成績紀錄。
- 違規處理:佩戴兩個或以上晶片、交換晶片,或不依規定佩戴者,將被取消參賽資格,不予計時,亦不提供成績證明。
